CINEMA 4D: 2.0 Creación y manipulación de objetos

La forma más sencilla de crear un objeto es abrir uno predefinido. CINEMA 4D ofrece una serie de objetos primitivos que se pueden abrir haciendo clic en el símbolo del cubo azul en la paleta de iconos.

Como puedes ver en la imagen, hay una esfera, un cilindro, varios anillos y otras formas más originales, como el objeto que parece un paisaje. En breve veremos las ventajas de contar con estos objetos. Por ahora vamos a ver cómo los maneja CINEMA 4D  y qué posibilidades tenemos de interactuar con ellos.

También puedes crear un cubo en el menú Crear > Objeto > Cubo

CINEMA 4D: 2.1 Selección y ampliación de los visores

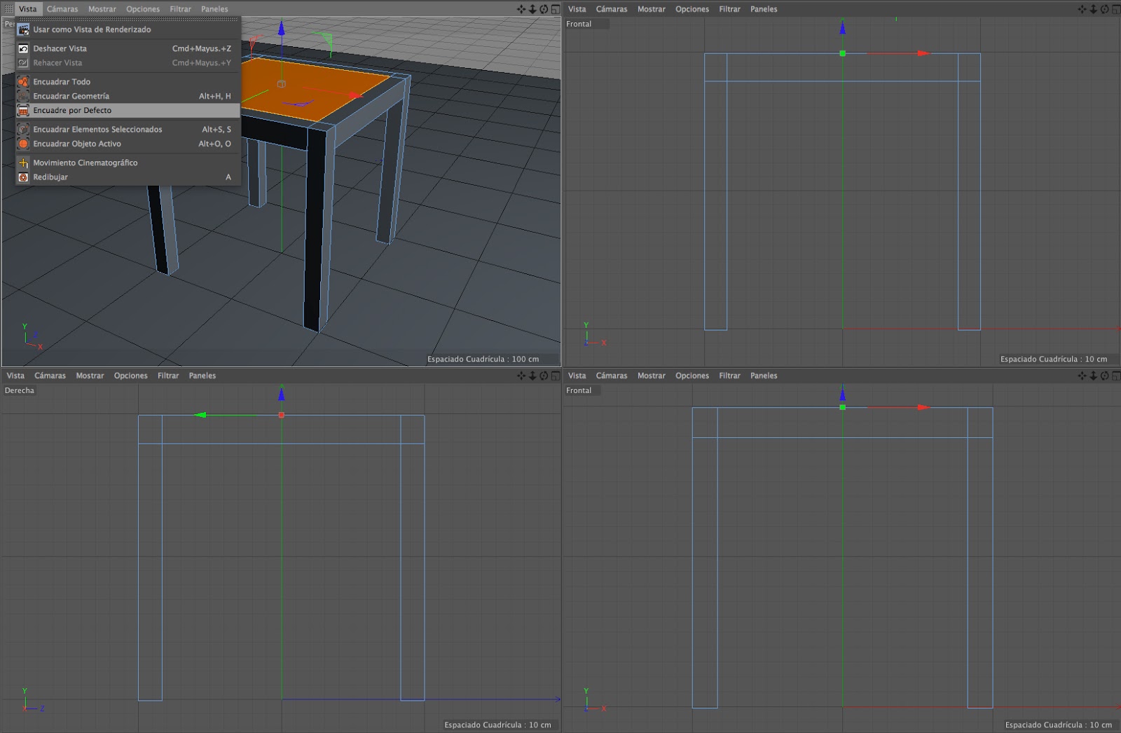
El número de visores es muy flexible. Todos ellos se pueden maximizar de manera temporal tapando a los demás. Este efecto se puede controlar mediante los pequeños iconos de la barra de título de cada visor.

Si sólo te aparece un visor en lugar de los cuatro que muestra la imagen, tendrás que hacer clic en el icono que se encuentra a la derecha de la barra de título y parece una ventana. Este botón alterne entre la ventana maximizada y el entorno con cuatro visores.

Prueba a alternar entre la vista maximizada y el entorno con cuatro visores. Te será de utilidad cuando tengas que trabajar con precisión y necesites aumentar un área determinada.

CINEMA4D: 2.2 Navegación dentro de los visores

Los otros tres iconos se basan en el mismo principio. Sitúa el cursor sobre uno de estos iconos y mantén pulsado el botón del ratón mientras lo arrastras.

El primer icono de las cuatro flechas te permite desplazarte por la escena. Parecerá que el cubo se mueve e incluso llega a desaparecer de la vista. Sin embargo, en realidad no es el cubo lo que se mueve. Somos nosotros los que nos desplazamos por la escena. El cubo permanece en la misma posición que antes. Este icono de movimiento tiene otra función. Si utilizas el botón derecho en lugar del izquierdo, podrás acercarte al cubo o alegarte de él.

La tecla rápida que equivale a este icono es el número 1.

El segundo icono con el triángulo activa la función del zoom, si pulsas con el botón izquierdo del ratón, produce el mismo efecto de pulsar el icono de movimiento con el botón derecho. Si pulsas el icono del zoom con el botón derecho, se produce una variación en la longitud focal, que sirve para calcular la vista de perspectiva. Si alejas demasiado el zoom, puedes distorsionar la vista como el objetivo gran angular de una cámara. Cuando quieras acercar el zoom en la perspectiva deberías utilizar el botón izquierdo del ratón o en el icono de movimiento, utilizando el botón derecho del ratón.

Esta distorsión se produce en la vista de perspectiva. El icono del zoom funciona correctamente con las otras tres vistas.

También puedes utilizar la rueda de desplazamiento del ratón para acercar o alejar el zoom sin tener que recurrir a los iconos. De esta manera, no se varía la longitud focal.

La tecla rápida para utilizar la función del zoom es el número 2.
Otra combinación de teclas para acceder al zoom es pulsando alt + botón derecho del ratón.

EL tercer icono permite girar en torno a un objeto seleccionado. En combinación con el botón derecho gira todo el plano de trabajo. En las últimas versiones de CINEMA 4D, la herramienta de rotación gira en torno al lugar donde tienes situado el ratón en la vista de perspectiva.

Esto funciona pulsando la tecla alt + botón izquierdo del ratón y arrastrando. Dependiendo de donde esté situado el puntero, la cámara rota sobre dicho punto.

Además de alt + botón izquierdo, CINEMA 4D nos proporciona otra tecla rápida para acceder a rotación de cámara, el número 3.

En caso de desorientación mientras trabajas con las vistas, existen varias opciones dentro del menú Vista de cada visor que te serán de ayuda, como ver el objeto en el que estás trabajando o mostrar la escena completa.

Teclas rápidas: 
Encuadrar objeto activo = atl+O, O
Encuadrar Geometría = alt+H, H

La función Encuadre por defecto restaura la vista que aparece cuando se inicia CINEMA 4D. El centro de esta vista es el sistema global, el origen del sistema de coordenadas tridimensional con el que trabajamos.

La vista Perspectiva es la única que muestra los tres ejes de coordenadas de este sistema global: X (en rojo), Y (en verde) y Z (en azul). Los otros tres visores muestran una vista por uno de esos tres ejes. La vista Frontal representa una vista por el eje Z, de modo que sólo muestra los ejes X e Y. Los nombres de las vistas figuran en la esquina superior izquierda.

Además en la esquina inferior izquierda de todas las vistas, figura otro sistema de coordenadas que indica la posición del sistema global.

El icono de rotación sólo se puede aplicar en la vista de Perspectiva, de modo que no es posible cambiar la dirección de las demás vistas. La única excepción es la posibilidad de girar la vista 180º. En lugar de mirar directamente la parte frontal de una vista (por el eje Z), también puedes mirar por el eje Z desde atrás.

En el menú Cámaras de la vista Frontal, elige Trasera. Pasará a mirar el objeto en la misma dirección pero en sentido contrario. En el menú Cámaras, se pueden ajustar todas las vistas activas. Es posible aplicar la misma vista en varios visores, como por ejemplo ver distintas perspectivas seleccionando Cámaras > Perspectiva

CINEMA4D: 2.3 Opciones de visualización

Pronto descubrirás que cuando se trabaja con objetos tridimensionales, conviene tener la posibilidad de elegir distintas opciones de visualización; por ejemplo, representar los objetos con una apariencia sólida para comprobar los efectos de la luz en sus superficies. En cambio, cuando quieras trabajar con polígonos, será mejor ver los detalles exactos del objeto. Por esta razón existen diversos modos en los menús Mostrar, Opciones y Filtrar de cada visor, que nos permiten escoger distintas visualizaciones.

En el menú Opciones del visor, tenemos la posibilidad de elegir el Nivel de Detalle entre: bajo (25%), medio (50%) y alto (100%). Dependerá de nuestro equipo, y cuantos más polígonos tenga nuestra escena, más se ralentizará el re-dibujado en los visores, pudiendo ralentizar el flujo de trabajo. También puedes activar o desactivar Usar LOD de render. Aquí puedes definir para cada vista si el LOD definido en los ajustes respectivos (p.ej. Subdivisión Superficie o Metaballs) debe emplearse para el render. Para agilizar el proceso de creación, en CINEMA 4D existen algunas herramientas que nos permiten introducir diferentes valores en el editor y otras diferentes cuando tengamos que calcular el render. Normalmente ese valor será menor mientras editamos y mayor cuando realizamos el render. Esta herramienta nos permite visualizar en nuestros visores cómo quedará la Subdivisión de superficie o Metaballs cuando realicemos el render sin necesidad de modificar los parámetros.

Estereoscopía: Activa esta opción si quieres mostrar la estereoscopía en el Panel de Vista. Necesitarás gafas 3D para ver el resultado. Veremos con más detalle las opciones que nos ofrece CINEMA 4D en cuanto a la estereoscopía. Ten en cuenta que sólo es posible mostrar estereoscopía en las vistas Paralela o Perspectiva.
Sombreado de Flujo de Trabajo Lineal: aquí el mostrado de colores, shaders, etc. en el Panel de Vista puede desactivarse, con respecto al flujo de trabajo lineal.

OpenGL Mejorado
Usa esta opción para definir si una vista dada debe mostrarse con calidad OpenGL Mejorado. Cuanto mas compleja sea la escena, mas lento será el refresco de la vista.
Hay disponibles un total de 5 modos de mostrado. Dependen en parte del tipo de tarjeta gráfica o de los drivers instalados en tu sistema:
  • OpenGL está desactivado en las Preferencias: se usará el sombreado por Software (sin ningún tipo de sombreado por hardware), que es el método de mostrado más lento.
  • OpenGL 2.x, OpenGL Mejorado desactivado (menú Opciones): Este es básicamente el modo de sombreado OpenGL antiguo que en la mayoría de los casos funcionará correctamente para el mostrado del flujo de trabajo lineal. Sin embargo, aún hay algunas tarjetas gráficas que no pueden gestionar esto. La tarjetas gráficas que soportan Shaders y frame buffers (para poder reconocer si la longitud del programa de fragmento, geometría y vértice excede 0 mientras a la vez soporta frame buffering) generalmente pueden gestionar esto. Cómo se determina todo esto se explica abajo.
  • OpenGL 2.x, OpenGL Mejorado activado (menú Mostrar): máxima calidad de mostrado. 
  • OpenGL 3.x, OpenGL Mejorado desactivado (menú Mostrar): no se mostrarán las transparencias, sombras, post efectos y Ruidos. Sólo se mostrarán shaders simples (textura, Fresnel, Azulejos…) de forma nativa por la tarjeta gráfica. El resto de shaders se bakearán en una textura que se proyectará sobre el objeto mediante mapeado UVW. Sólo se soportan los siguientes canales de material: Color, Difusión, Iluminación, Transparencia, Alfa, Reflectancia (Especular).
  • OpenGL 3.x, OpenGL Mejorado activado (menú Mostrar).
¿Cómo saber si la combinación de tarjeta gráfica y drivers soportan OpenGL 2.x ó 3.x?. En el menú Preferencias (Configuración General), en la sección OpenGL, haz click en el botón Mostrar Capacidades de OpenGL…. En la tercera línea de información lo encontrarás.

Ten en cuenta que también puedes definir a nivel de material los canales que deben mostrarse (canal Editor).

Ruidos: nos permite mostrar shaders de ruido en nuestros visores.

Post Efectos: Usa esta opción para definir si OpenGL Mejorado debe mostrar los post efectos. Ten en cuenta que OpenGL Mejorado sólo ofrece soporte limitado para los post efectos de CINEMA 4D.

Sombras: Usa esta opción para definir si OpenGL Mejorado debe mostrar las sombras.

Transparencias: Usa esta opción para definir si OpenGL Mejorado debe mostrar la transparencia en alta calidad.

Ocultar Caras Posteriores: Usa esta opción para intercambiar entre la opción de mostrar las caras posteriores en modo Líneas. La ocultación de las caras posteriores puede acelerar el mostrado y hacer la escena más fácil de editar y comprender. Con ocultación de caras posteriores, todas las superficies que no conciernen se ocultan. Una cara posterior es una superficie que está orientada en dirección contraria a la cámara.

CINEMA 4D sabe la dirección de una superficie mirando la normal de la superficie. Si la normal de la superficie está orientada hacia la cámara, la superficie es una cara frontal. Si la normal de la superficie está orientada en dirección contraria a la cámara, la superficie es una cara posterior y no se dibuja cuando Ocultar Caras Posteriores está activado.

Por convención, ya hemos comentado que las normales deben estar orientadas hacia afuera de sus superficies. Los objetos que tienen normales orientadas hacia adentro pueden producir errores de mostrado. Para remediarlo, puedes invertir las normales en el menú Malla > Normales > Invertir Normales.


Tecla rápida: N~P

Usar Edición de IsolíneasSi se activa, todos los elementos del objeto jaula de Subdivisión Superficie (puntos, aristas, polígonos) se proyectarán sobre el objeto Subdivisión Superficie suavizado, de este modo pueden seleccionarse esos elementos directamente sobre el objeto suavizado.


Tecla rápida: Alt+ A

Nota:
Aunque parezca que estás editando los elementos en el objeto suavizado, realmente sólo estás escalando, extruyendo, cortando, etc. los elementos del objeto jaula.

Color de Capa: Los objetos asignados a una capa pueden mostrarse en la vista del editor con el color de su respectiva capa. Esto permite ver rápidamente qué objetos se han asignado a tal capa.
Normales: En modo Polígonos, el mostrado de las Normales puede activarse o desactivarse aquí.
Etiquetas: Si está activa esta opción, los objetos utilizarán el modo de visualización definido en sus Etiquetas Mostrar (si están presentes). Los objetos sin una etiqueta Mostrar utilizarán el modo de sombreado del panel vista.


Tecla rápida: N~O

Texturas: El mapeado de texturas en tiempo real de CINEMA (realtime texture mapping (RTTM)) permite ver las texturas en el panel de vista en tiempo real. La opción Texturas controla si las texturas se muestran en el panel de vista (siempre que el actual modo de mostrado pueda mostrar texturas).
En el gestor de Objetos, puedes usar una etiqueta Mostrar para activar o desactivar RTTM para cada objeto (Etiquetas / CINEMA 4D etiquetas / Mostrar).

Ten en cuenta que RTTM sólo es una aproximación del resultado renderizado. RTTM puede diferir significativamente, especialmente con objetos grandes que se extienden hacia el horizonte.


Tecla rápida: N~Q

Rayos X: Para activar el efecto de rayos X, activa esta opción. Si el objeto activo es un objeto poligonal, se volverá semitransparente de modo que podrás ver todos sus puntos y aristas. Esto resulta particularmente útil con modelado basado en polígonos, ya que permite ver puntos importantes de la superficie en los modos sombreado Gouraud y sombreado Rápido.
Tecla rápida: N~R
Luz por defecto… Este comando abre el gestor de la Luz por Defecto. Usando este gestor puedes iluminar rápidamente los objetos seleccionados desde cualquier ángulo. Simplemente haz clic y arrastra la esfera sombreada para establecer la iluminación al ángulo deseado (el modo de mostrado cambiará automáticamente a Sombreado Rápido).
Para restaurar la luz por defecto a su ángulo original, haz clic derecho (Windows) o Comando+clic (Mac OS) sobre la esfera sombreada. Si tu escena contiene luces, la luz por defecto se ignorará al renderizar.
Cada panel de vista tiene su propia luz por defecto independiente. Los ajustes de la luz por defecto se guardan en el archivo de la escena.


Truco: La luz por defecto está compuesta por dos fuentes de luz opuestas entre sí. Esto garantiza que esté iluminada toda la escena, no sólo la mitad. Cuando renderices, sin embargo, sólo se evaluará una de esas fuentes de luz.

Configurar: Abre en la vista del Editor un menú rápido con las opciones de la vista. 

Tecla rápida: Mayus.+V

Configurar todo: Abre en la vista del Editor un menú rápido para editar las 4 ventanas a la vez.

Tecla rápida: Alt+V

CINEMA 4D: 2.4 Menú filtrar

Los distintos tipos de objetos y entradas del menú Filtrar se pueden desactivar temporalmente. Por ejemplo, si seleccionas Generador y lo desactivas, el objeto primitivo cubo que creamos en entradas anteriores desaparecerá. Para tener una vista general de una escena complicada, puede resultar útil desactivar los objetos acabados.

CINEMA 4D: 2.5 Menú mostrar

En el menú Mostrar del visor de imágenes tenemos diferentes opciones para visualizar nuestra escena.

Sombreado Gouraud
Es la visualización de los objetos de máxima calidad e incorpora las luvces sin tener que renderizar la escena. Este modo se puede combinar con unas líneas Alambres o Isoparámetros superpuestas sobre la superficie de los objetos. Podrás especificar cuál de las dos deseas en la segunda sección del menú Mostrar.

Teclas rápidas: Sombreado Gouraud N~A / Sombreado Gouraud (líneas) N~B

Alámbrico es una visualización de los contornos que rodean los polígonos. Isoparámetros también sigue los contornos, pero deja algunas líneas fuera para que se pueda ver mejor la superficie.

Sombreado Rápido
La siguiente visualización, por orden de mayor a menor calidad, es el Sombreado Rápido. Puedes usar Sombreado Rápido por sí sólo o Sombrado Rápido (Líneas) con una superposición adicional de líneas Alambres o Isoparámetros.


El modo Sombreado Rápido solo calcula la dirección de los rayos de la Luz por Defecto, sin tener en consideración las demás fuentes lumínicas de la escena.

La ventaja de este modo es que el cálculo se realiza con mucha mayor rapidez y permite hacernos una buena idea de la estructura de las superficies.

Teclas rápidas: Sombreado Rápido N~C / Sombreado Rápido (líneas) N~D

Sombreado Constante
En este modo, se descartan todas las fuentes de luz y efectos, y la superficie es coloreada de manera simple. Si utilizas este modo, deberías escoger Sombreado Constante (Líneas) para poder hacerte al menos una idea de la superficie.

Teclas rápidas: Sombreado Constante N~E


Líneas Ocultas y Líneas 
En estos dos modos, no se ven las superficies. Según la opción escogida, sólo se representan las líneas Isoparámetros o Alambres.

Teclas rápidas: Líneas Ocultas N~F / Líneas N~G


Caja
En el modo Caja, todos los objetos se representan como un cubo. Esta modalidad de visualización no muestra la forma real del objeto, sino más bien su tamaño y posición en el espacio, lo cual puede resultar de utilidad en escenas complejas.

Teclas rápidas: Caja N~K


Esqueleto
En este modo, los objetos se reducen a la representación de su centro, y las relaciones jerárquicas entre los elementos se sugieren mediante líneas. La forma o el tamaño del objeto no se ven.

Teclas rápidas: Caja N~L

CINEMA 4D: 2.6 Modos operativos

Los objetos se componen por distintos elementos que se pueden manipular por separado. Ya conoces los polígonos que se emplean para crear las superficies. Cada polígono está limitado por líneas, que se trazan entre dos puntos. Por tanto, las superficies están formadas por puntos, aristas y polígonos.

Además de estos elementos, cada objeto tiene un sistema de coordenadas local respecto al cual se determina la posición de todos los elementos. Si desplazamos, escalamos o rotamos este sistema de coordenadas, todo el objeto se moverá, variará de tamaño o girará también. El sistema de coordenadas local también se puede mover en relación con los puntos, aristas y polígonos.

Para especificar qué elemento del objeto queremos que se vea afectado, habrá que indicar a CINEMA 4D el modo operativo que vamos a utilizar. Encontrarás estos modos operativos en forma de iconos a la izquierda del entorno de trabajo.

El Entorno Standard, nos muestra a la izquierda una paleta con los iconos que muestra la imagen superior.

Los objetos primitivos de CINEMA 4D y las splines primitivas son paramétricas, esto significa que no tienen puntos ni polígonos y son creados utilizando formulas matemáticas y parámetros. Al no tener puntos o polígonos, no pueden ser editados de la misma manera que un objeto polígona normal o una spline. Por ejemplo, no podrá seleccionar y mover puntos, ni podrá aplicar comandos como Extrusión y Contornear.

Hacer editable
Sin embargo, puede editar estos objetos si primero convierte estos a puntos y polígonos. Para hacer esto, seleccione la primitiva y seleccione Malla / Conversión / Hacer Editable.

Tecla rápida: C

*NOTA: Esta conversión solamente tiene una dirección. No podrá editar los puntos y convertir de vuelta a un objeto primitivo.

Modelar

Selecciona este modo cuando quieras mover, escalar o rotar un objeto durante la etapa de modelado. Para mover, escalar o rotar los objetos seleccionados, selecciona la herramienta Mover, Escalar o rotar del menú Herramientas (o haz clic en el icono correspondiente en la barra de herramientas de la izquierda) y arrastra sobre un espacio vacío del visor. También puedes mover, escalar o rotar introduciendo nuevos valores para estos parámetros en el gestor de Coordenadas o en el gestor de Atributos.

Textura
Esto te permite editar la textura activa.
Puedes editar una textura a la vez solamente. Si se han seleccionado varias etiquetas Textura, las lineas de cuadrícula no aparecerán y no podrán ser editadas. Volveremos sobre este icono en un capítulo posterior dedicado a los materiales.

Puntos
Selecciona esta herramienta cuando quieras editar los puntos de un objeto. Todas las acciones siguientes tales como rotación y escalado afectarán a los puntos. En suma, la función Borrar en el menú Editar ahora se refiere a los puntos del objeto en lugar de al objeto en si mismo.
Tan pronto como la herramienta esta seleccionada, todos los puntos del objeto están representados por pequeños cuadrados. Los puntos seleccionados resaltarán en color. Veremos con más detenimiento esta herramienta en el capítulo de Modelado.
Aristas
Selecciona esta herramienta cuando quieras editar las aristas de los polígonos. Las aristas seleccionadas se mostrarán coloreadas. Veremos con más detenimiento esta herramienta en el capítulo de Modelado.
Polígonos
CINEMA 4D funciona con tres tipos de polígonos: Triángulos (tres vértices) cuadrángulos (cuatro vértices) y n-gons (más de cuatro vértices).

Los polígonos se editan de la misma manera que los puntos y aristas. Estos se seleccionan pulsando sobre ellos. Como sucede con los dos iconos anteriores, lo trataremos extensamente en el capítulo de Modelado.

Activar eje
A menudo es necesario mover el origen de un objeto, por ejemplo para poder rotarlo alrededor de un punto concreto en una animación. Reposicionar el eje temporalmente también puede resultar útil al modelar. Esto es exactamente lo que puede conseguirse con este modo. Usando la tecla rápida L puedes activar/desactivar rápidamente este modo.

Cuando rotamos o movemos los ejes de un objeto jerárquico, todos los ejes de los hijos se cambian. Si estos objetos hijos tienen pistas de animación, ocurrirán errores durante la animación, ya que los ejes de los objetos padres habrán cambiado. Esta es la razón por la cual antes de crear la animación, es importante primero definir los ejes.
Modo por Componentes (puntos, aristas, polígonos)
Un ejemplo de flujo de trabajo para cambiar el eje de modelado:

  • Haz tu selección como siempre
  • Cambia a modo Eje
  • Ajusta el eje de modelado
  • Desactiva el modo Eje
  • Activa, por ejemplo, la herramienta Rotar y gira alrededor del eje de modelado recién 
  • posicionado
Retocar
El modo Retocar funciona de la misma forma para todos los componentes (puntos, aristas, polígonos) u objetos enteros. Sin embargo, ahora debes cambiar al modo de ajuste activo.
El propósito del modo Retocar es permitir una modificación rápida de los elementos individuales sin necesidad de seleccionarlos. Esto funciona de la siguiente manera para las herramientas correspondientes (principalmente las herramientas Mover, Escalar y Rotar):

  • Cambia al modo de componente correcto (Punto, Arista o Polígono) o al modo Modelado (para objetos).
  • Asegúrate de que no hay componentes u objetos seleccionados.
  • Haz clic en un elemento, por ejemplo, con la herramienta Mover, manteniendo pulsado el botón del ratón y modificar el elemento. Suelta el botón del ratón y selecciona el elemento siguiente. Esto te permite ajustar los objetos o componentes muy rápidamente.
  • El modo Retocar se puede encontrar en Personalizar Gestor de Comandos dónde también puede estar habilitado o deshabilitado.
Solo apagado en vista
Cuando estamos trabajando con proyectos grandes/complejos puede ser complicado esconder o visualizar objetos específicos o grupos. A menudo queremos concentrar nuestro trabajo en una área específica dentro de la escena. Cómo complemento a los puntos coloreados de nuestro gestor de objetos y las capas, ahora podemos hacerlo con selecciones. Funciona de la siguiente manera:

Solamente el objeto seleccionado (con unas pequeñas excepciones, ver más abajo) es visible en la vista y los demás objetos están ocultos. Si el objeto es un elemento de un generador (ejem., SDS o Forro), el objeto generado se mantiene visible. El modo Solo en Vista no tiene efectos en el renderizado.
Cuando pulsas sobre el icono nos aparecen cuatro opciones:
Solo Apagado en Vista
Use esta opción para apagar o encender el modo Solo en Vista. Las selecciones no tendrán efecto en su visibilidad en la vista.

Solo Simple en Vista
En este modo, todos los objetos se esconderán excepto aquellos que estén seleccionados. Las jerarquías no juegan ningún papel en este modo; los hijos del objeto seleccionado también serán escondidos.
Solo Jerárquico en Vista
Este modo muestra solo los objetos seleccionados incluyendo a sus hijos.

Solo Selección en Vista
Esta opción determina lo siguiente:

  • Habilitado: La visibilidad de los objetos se define automáticamente cuando están seleccionados (este es el modo por defecto y refleja el resultado esperado en el modo Solo).
  • Deshabilitado: Nada cambia en relación a la visibilidad cuando se hacen selecciones adicionales. Porque estos ajustes están separados? Primero, la opción está habilitada y puedes definir qué grupos de objetos deben estar visibles. Entonces tu puedes deshabilitar la opción y hacer selecciones dentro del grupo sin modificar la visibilidad del grupo.
Activar fijación

Activa o desactiva la Fijación. Sirve para fijar puntos, aristas o planos a diferentes tipos de elementos. Trataremos esta herramienta de manera extensa en el capítulo de modelado.
Planos de trabajo
Esto desactiva cualquier modo automático de Plano de Trabajo definido. Como sucede con otras herramientas, hablaremos más extensamente sobre esta en el capítulo de Modelado.

CINEMA 4D: 2.7 Herramientas y funciones: Creación de selecciones

Una vez escogido el modo para una acción, hay que indicar a CINEMA 4D los elementos que deseamos seleccionar. Para ello, debemos elegir una de las herramientas de selección que se muestran en la imagen superior.

Existen cuatro modos de selección básicos:

Selección directa. (tecla rápida: 9)
Selección rectangular. (tecla rápida: 0)
Selección lazo. (tecla rápida: 8)
Selección poligonal.

Estos modos de selección son parecidos a los que se emplean en los programas gráficos más comunes.

Con la herramienta de selección activada, podrás seleccionar todos los elementos de la vista del editor. Según el modo operativo, podrían ser puntos, polígonos u objetos enteros.

Todos los modos de selección ofrecen opciones adicionales que se pueden definir en el Gestor de Atributos. En él, podemos cambiar el radio de selección en torno al cursor del ratón, o especificar si deseamos seleccionar sólo los elementos de la parte anterior de los objetos o si también deseamos incluir la parte posterior, por ejemplo. Mas adelante, hablaremos sobre estas opciones.

CINEMA 4D: 2.8 Mover, Escalar, Rotar

Una vez seleccionados los elementos u objetos, podemos utilizar los iconos que se muestran en la imagen superior para indicar si deseamos moverlos, escalarlos o rotarlos.

Las teclas rápidas: E, T y R son especialmente útiles cuando estamos creando y modelando. Ya que nos permiten editar los objetos sin tener que seleccionar otra herramienta con el ratón.

(*) NOTA:
Aunque aún estamos trabajando con un cubo, que es un objeto primitivo o paramétrico de CINEMA 4D. Mover, Escalar y Rotar también funcionará (igual que sus teclas rápidas) cuando estemos modelando y editando puntos, aristas o polígonos.

Vamos a tomar como ejemplo dicho cubo. Si queremos moverlo, en primer lugar tendremos que activar el modo para Modelar. A continuación, nos aseguramos de que el cubo está realmente seleccionado, para lo cual empleamos la herramienta de Selección Libre del grupo de herramientas de selección, cuyo icono parece un cursor de ratón dentro de un círculo.

Mueve el cursor del ratón hasta cualquiera de los editores y haga clic en el objeto cubo. Si has realizado los pasos correctamente, deberías ver unas esquinas adicionales alrededor del del cubo. Estas esquinas marcan los elementos seleccionados en los visores del editor. Además, podrás ver el sistema de coordenadas local con sus ejes X, Y y Z dentro del cubo. El eje X se representa en rojo, el eje Y en verde y el eje Z en azul.

Mover, Rotar y Escalar
Ahora debes seleccionar la acción que prefieras utilizando los iconos de la imagen superior. Prueba mover, después mueve el cursor por uno de los visores del editor manteniendo pulsado el botón izquierdo. Deberías ser capaz de mover el cubo y colocarlo donde quieras.

Los otros modos (Escalar y Rotar) funcionan de manera parecida. En ninguno de los tres modos es necesario situar el cursor del ratón directamente sobre el objeto para comenzar a moverlo. Mientras tu objeto esté seleccionado, se puede manipular desde cualquier parte del editor.

Es importante que mantengas pulsado el botón del ratón, porque si haces clic en el editor, el cubo se deseleccionará.

Por muy sencilla que sea la manipulación de los objetos, la mayoría de las veces necesitaremos más control, en especial sobre la dirección de un movimiento o rotación.

Imagínate que el cubo fuera una puerta. Tendríamos unas indicaciones muy estrictas en cuanto al ángulo de apertura, sobre todo la dirección de la rotación en un sentido. Este tipo de restricción se puede aplicar de distintas maneras. En primer lugar, contamos con los iconos de los ejes (En la imagen superior) cuyas teclas rápidas son: X, Y, Z. Los cuales actúan como un conmutador y se pueden combinar de todas las maneras posibles.

Si el icono X está activo y resaltado, podrás mover, escalar y rotar el elemento seleccionado en el eje X. El mismo efecto se consigue haciendo clic y manteniendo pulsado el botón del ratón en el extremo de uno de los ejes del sistema de coordenadas local del objeto. Por ejemplo, si haces clic en la punta de la flecha del eje rojo del cubo, podrás manipularlo en ese eje.

CINEMA 4D: 2.10 Gestor de objetos y Gestor de Atributos

Dejando los visores del editor, pasamos a la derecha del entorno estándar, donde encontramos el Gestor de Objetos y el Gestor de Atributos.

El Gestor de Objetos muestra información general de todos los elementos de la escena y enumera los objetos existentes en una lista. Si creas un cubo, deberías verlo como una entrada dentro de él.

Además de diversas funciones de las que hablaremos más adelante, el Gestor de Objetos permite seleccionar objetos. Basta con hacer clic en el nombre o en el icono que precede al nombre del objeto. El nombre se resaltará, indicando que el objeto ha sido seleccionado. Si haces doble clic en el nombre del objeto, podrás modificarlo. Así, puedes asignarles nombres individuales a los objetos para después encontrarlos fácilmente.

El Gestor de Atributos, situado bajo el Gestor de Objetos, tiene multiples funciones. Muestra las opciones disponibles de la herramienta activa o el parámetro del objeto paramétrico seleccionado. Estos datos se suelen ordenar temáticamente por pestañas y se pueden seleccionar fácilmente haciendo clic en el nombre del título en el Gestor de Atributos.

En la columna Básico de los atributos de un objeto encontrarás el nombre del objeto y su conexión con las capas, así como otras opciones de visualización importantes para los visores del editor.

La pestaña de Coordenadas indica la posición exacta de un objeto en valores de P, separados por los ejes X, Y, y Z. Estos datos siempre se muestran en el sistema del objeto. Pronto aprenderás qué significa esto. Los valores de S determinan la longitud de los ejes en el sistema local del objeto. La longitud estándar es de 1 en todas las direcciones. El valor R describe el ángulo de rotación en el sistema HPB (Heading/Pitch/Bank, o sea, cabecear/girar/ladear). Para los sistemas de animación, este tipo de conversión es más indicado que la visualización por separado de los ángulos para los ejes X, Y y Z de un objeto, ya que los ángulos HPB son independientes del orden de rotaciones aplicadas.

La columna Propiedades del Objeto muestra todos los parámetros de cálculos y las fórmulas de un objeto. Parte de estos parámetros se pueden controlar directamente con los manejadores, pero así es más difícil fijar un valor con precisión. Los manejadores están pensado para trabajar de manera intuitiva con el objeto cuando no es necesario un valor o medida exactos. Si quieres asegurarte de que un cubo mide exactamente 231,5 unidades de alto, deberías introducir ese valor directamente en el campo Tamaño Y.

Los valores de Segmentos definen la división del objeto en polígonos. Su efecto en el objeto se aprecia mejor al activar la líneas Alambre en el editor. La forma del objeto no varía, pero el número de polígonos se puede ajustar.

La opción Superficies Separadas casi nunca es necesaria, por lo que no profundizaré en ella. Simplemente saber que separa los lados del cubo tras la conversión del objeto poligonal. Más adelante, veremos lo que significa.

Mucho más interesante en la opción Canto, que redondea las aristas del cubo. El valor de Radio del Canto ajusta el tamaño del redondeo, y Subdivisión del Canto define el número de polígonos dentro del redondeo. Como ya sabes el número de polígonos determina la calidad de la superficie redondeada. Cuando mayor sea el número de subdivisiones, más liso será el redondeo.

Deberías controlar el número de polígonos en escena. Cada polígono, incluso el más pequeño, requiere memoria y, en el peor de los casos, puede ralentizar el editor o alargar el proceso de renderizado. Por tanto, utiliza siempre el menor número de polígonos que sea posible.